虎乳灵芝多糖功效,多糖降解后肠道健康效果翻倍!
Food Chemistry(IF=9.8) 超声波「剪」出超级益生元?虎乳灵芝多糖功效,多糖降解后,肠道健康效果翻倍!
虎乳灵芝(Lignosus rhinocerotis)是一种广泛分布于东南亚和中国南部的食用菌,既可作为健康食品,也被用作传统药材。其主要的生物活性成分为多糖(LRP),具有免疫调节、抗肿瘤、抗炎、抗氧化和肠道保护等多种生理功能。然而,LRP的高分子量可能限制其在肠道中的利用度。本研究系统探讨了经超声波辅助H₂O₂/Vc降解处理的低分子量虎乳灵芝多糖(DLRP)的消化特性及其对肠道健康的调节作用,为开发基于真菌多糖的益生元功能性食品提供了重要理论依据。

标题: Lignosus rhinocerotis polysaccharides degraded by ultrasound assisted H2O2/
Vc treatment enhances gut health in mice by promoting the proliferation of beneficial bacteria
超声波辅助H2 O2/ Vc(降解犀牛皮多糖促进肠道有益菌增殖 )
期刊: Food Chemistry(IF=9.8)
作者团队: 华中农业大学黄琪琳
虎乳灵芝多糖功效研究亮点速览
🍄 资源高值化利用: 通过超声辅助降解技术成功获得低分子量多糖DLRP,产率高达90.32%,显著高于原始LRP(57.86%),且纯度相当。
🔬 结构稳定性强: DLRP在体外模拟消化过程中结构稳定,无游离单糖释放,分子量仅轻微下降(45.66→36.61 kDa),抗肿瘤活性反而增强。
🦠 肠道健康“助推器”: DLRP显著提升小鼠粪便含水量、降低结肠pH值,促进短链脂肪酸(SCFAs)生成,尤其是丁酸含量显著高于LRP组。
🌿 菌群调节专家: DLRP显著富集有益菌属如Alloprevotella、Mucispirillum和Lachnospiraceae NK4A136,抑制潜在致病菌,优化菌群结构。
虎乳灵芝多糖降解研究内容
一、材料与方法
1.LRP与DLRP的制备
LRP: 虎乳灵芝菌核经水提、碱提(0.5 M NaOH)、乙醇沉淀和冻干获得。
DLRP: LRP经超声辅助H₂O₂/Vc处理(112.56 W/cm²,30 min)获得,分子量降低,水溶性提高。
2.体外模拟消化
模拟唾液、胃液和肠液环境,分别在不同时间点取样。
测定还原糖含量、游离单糖、分子量(SEC-MALLS-RI)和FT-IR光谱,评估消化稳定性。
3.抗肿瘤活性检测
使用MTT法检测LRP、DLRP及其消化产物对HepG-2细胞增殖的抑制率。
4.动物实验
30只SPF级雄性昆明小鼠分为对照组、LRP组和DLRP组,每日灌胃40 mg/kg,持续21天。
检测指标:器官指数、粪便含水量、血清DAO与D-乳酸、结肠pH、SCFAs含量、肠道菌群组成(16S rRNA测序)。
5.数据分析
使用SPSS进行ANOVA分析,菌群数据通过QIIME 2和R语言进行α/β多样性及差异菌群分析。
二、结果与讨论总结
1.消化特性
LRP和DLRP在唾液、胃液和肠液中均未被显著降解,分子量基本稳定,无游离单糖释放,表明二者可完整抵达结肠。
DLRP在胃液中分子量略有下降,推测是由于聚集体解离而非糖苷键断裂。
2.抗肿瘤活性
LRP消化前后抗肿瘤活性无显著变化,DLRP经消化后抑制率显著提升(如600 μg/mL时从46.73%升至57.62%),可能与分子量降低有关。
3.对肠道健康的影响
粪便含水量: DLRP组最高(72.24%),LRP组次之(66.73%),对照组最低(56.92%)。
肠道屏障功能: LRP和DLRP均显著降低血清DAO和D-乳酸水平,提示肠道屏障功能增强。
SCFAs生成: DLRP组总SCFAs最高(28.08 mmol/L),显著促进乙酸、丙酸和丁酸生成。
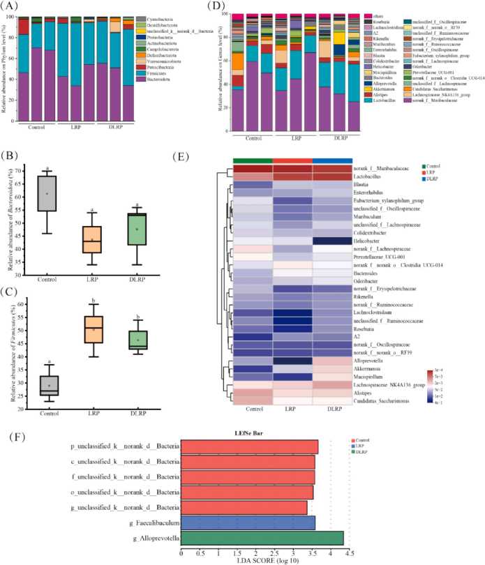
菌群结构: DLRP显著提升Firmicutes丰度,降低Bacteroidetes,F/B比从0.47(对照)升至0.97(DLRP),并富集Alloprevotella、Mucispirillum等有益菌。
4.结构-功能关系
DLRP分子量更低、粒径更小(427.37 nm vs. 795.27 nm),更易被菌群利用,促进SCFAs生成和有益菌增殖。
三、原文图览

图1. LRP和DLRP在唾液(A)、胃(B)和肠(C)消化过程中还原糖含量的变化。

图2.分子排阻色谱法(A,B)(LS:光散射信号; dRI:差示折射率检测器信号)和消化前后LRP和DLRP的FT-IR光谱(C,D)。在112.56W/cm ~ 2的超声强度下,H_2O_2/Vc对LRP的降解产物为LRP-S、LRP-G和LRP-I。以及DLRP-S、DLRP-G和DLRP-I。

图3. LRP、DLRP及其消化产物对HepG-2细胞活力的抑制率。

图4.小鼠免疫器官指数(A)、粪便含水量(B)、结肠长度和结肠指数(C)、血清二胺氧化酶(DAO)和D-乳酸(D)水平、小鼠结肠和粪便pH值(E)以及小鼠粪便短链脂肪酸(SCFAs)浓度(F、G和H)。

图5.肠道菌群的多样性。(A)ACE指数,(B)Chao 1指数,(C)Shannon指数,(D)Simpson指数,(E)PCoA评分图,以及(F)基于加权UniFrac距离的层次聚类分析。

图6.粪便微生物菌群在门水平的分类分布(A),拟杆菌门(B)和厚壁菌门(C)的相对丰度,属水平的微生物群群落分布(D)和群落组成热图(E),以及粪便样品中差异丰度细菌的LDA评分直方图(F)。
结语
一颗虎乳灵芝,蕴藏肠道健康的天然钥匙!本研究不仅揭示了超声降解多糖在提升生物活性和肠道调节功能方面的优势,也为开发基于真菌多糖的精准营养干预策略提供了新思路。未来,DLRP有望成为功能性食品和微生态制剂中的明星成分,助力人类肠道健康管理! “
I believe you have mentioned some very interesting details , appreciate it for the post.