虎乳靈芝的功效,中藥材中藥飲片(片、塊)評估標準公告發佈(官方權威)
虎乳靈芝(Tiger Milk Mushroom/Lignosus rhinocerus)——海南省中藥材中藥飲片(片、塊)海南省中藥材標準已審定通過,虎乳靈芝的功效,中藥材中藥飲片(片、塊)評估標準現予發佈,來自官方海南省藥品監督管理局權威發佈。
9月23日,海南省藥品監督管理局正式發佈公告:根據《海南省中藥材標准、中藥飲片炮制規範審定和發布程序》(QSF-2018-540006)的相關規定,虎乳靈芝海南省中藥材標準已審定通過,現予發佈。
此舉標誌著虎乳靈芝這一傳統珍稀藥材在海南的臨床應用與產業發展邁入了標準化、規範化的新階段。

公告来源:藥品監督管理局截圖
以下為虎乳靈芝的功效,中藥材中藥飲片(片、塊)評估標準公告內容原文
海南省藥品監督管理局關於發佈膽木葉和虎乳靈芝海南省中藥材標準的公告
來源:海南省藥品監督管理局發佈時間:2025-09-23 18:09
根據《海南省中藥材標准、中藥飲片炮制規範審定和發布程序》(QSF-2018-540006)的相關規定,膽木葉和虎乳靈芝海南省中藥材標準已審定通過,現予發佈。 自本公告發佈之日起正式執行。
特此公告。
附件:1. 膽木葉海南省中藥材標準
2.虎乳靈芝海南省中藥材標準
海南省藥品監督管理局
2025年9月23日
(此件主動公開)
附件清單:
附件1膽木葉海南省中藥材品質標準.docx附件
2虎乳靈芝海南省中藥材品質標準.docx
附件二:



公告附件二來源:藥品監督管理局下載截圖
以下為虎乳靈芝的功效,中藥材中藥飲片(片、塊)評估標準公告附件二:(原文)
海南省中藥材品質標準
編號:瓊YCBZ2025 – 002
虎乳靈芝
Hurulingzhi
LIGNOSUS RHINOCERUS
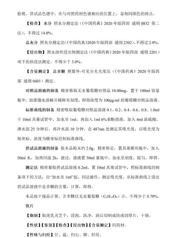
本品為多孔菌科虎乳靈芝Lignosus rhinocerus(Cooke)Ryv.的乾燥菌核。 全年均可采割,洗淨,乾燥,稱為“虎乳靈芝個”; 或將洗淨後的鮮虎乳靈芝切制,乾燥,按照切制後的性狀分別稱為“虎乳靈芝塊”和“虎乳靈芝片”。
【性狀】虎乳靈芝個呈類球形、橢圓形、扁圓形或不規則團塊,大小不一。 外皮薄而粗糙,灰褐色至紅褐色,有明顯的皺縮紋理。 切面白色、淡黃色或淡紅色,略呈顆粒狀。 體重,質堅實。 氣微,味淡。
虎乳靈芝塊為切制的虎乳靈芝,呈立方塊狀或方塊狀厚片,大小不一。 切面白色或淡紅色,可見灰褐色至紅褐色的粗糙外皮。
虎乳靈芝片為切制的虎乳靈芝,呈不規則厚片,厚薄不一。 切面白色或淡紅色,可見灰褐色至紅褐色的粗糙外皮。
【鑒別】(1)本品粉末灰白色或淡黃色。 可見類圓形多糖團塊,中間透明,邊緣近黑色,無色菌絲,相纏繞附著。
(2)取本品粉末1.0g,加無水乙醇20ml,超聲60分鐘,濾過,濾液蒸幹,殘渣加甲醇1ml使溶解,作為供試品溶液。 另取虎乳靈芝對照藥材1.0g,照上述方法,作為對照藥材溶液。 照薄層色譜法(《中國藥典》2020年版四部通則0502)試驗,吸取上述兩種溶液各5μl,分別點於同一矽膠G薄層板上,以環己烷-甲酸乙酯-甲酸(15:5:0.2)為展開劑,展開,取出,晾乾。 置於紫外光燈下(365nm)檢視。 供試品色譜中,在與對照藥材色譜相應的位置上,顯相同顏色的斑點。
【檢查】水分照水分測定法(《中國藥典》2020年版四部通則0832第二法),不得過14.0%。
總灰分照灰分測定法(《中國藥典》2020年版四部通則2302),不得過2.0%。
【浸出物】照水溶性浸出物測定法(《中國藥典》2020年版四部通則2201)項下的熱浸法測定,不得少於3.0%。
【含量測定】總多糖照紫外-可見分光光度法(《中國藥典》2020年版四部通則0401)測定。
對照品溶液的製備精密稱取無水葡萄糖對照品10.00mg,置於100ml容量瓶中,加蒸餾水溶解並稀釋至刻度,即得濃度為100μg/ml的葡萄糖對照品溶液。
標準曲線的製備精密吸取葡萄糖對照品溶液0.1、0.2、0.4、0.6、0.8、1.0ml於10ml具塞試管中,加水至1ml,再加入1ml 6%苯酚溶液,加入4ml濃硫酸,沸水浴25分鐘後,再冷水浴10分鐘,在487nm處測定其吸光度,以吸光度為縱坐標、濃度為橫坐標繪製標準曲線。
供試品溶液的製備取本品粉末約2.0g,精密稱定,置具塞錐形瓶中,加入50ml水,加熱回流2h,濾過,濾液置50ml量瓶中,加水至刻度,搖勻,即得。
測定法精密量取供試品溶液0.2ml,置10ml具塞試管中,照標準曲線的製備項下的方法,自“加水至1ml”起,同法操作,測定吸光度,從標準曲線上讀出供試品溶液中總多糖的含量,計算,即得。
本品按乾燥品計算,含多糖以無水葡萄糖(C₆H₁₂O₆)計,不得少於0.70%。
飲片
【炮製】取虎乳靈芝個,浸泡,洗淨,潤後切製成塊或切厚片,乾燥。
【性狀】【鑒別】【檢查】【浸出物】【含量測定】同藥材。
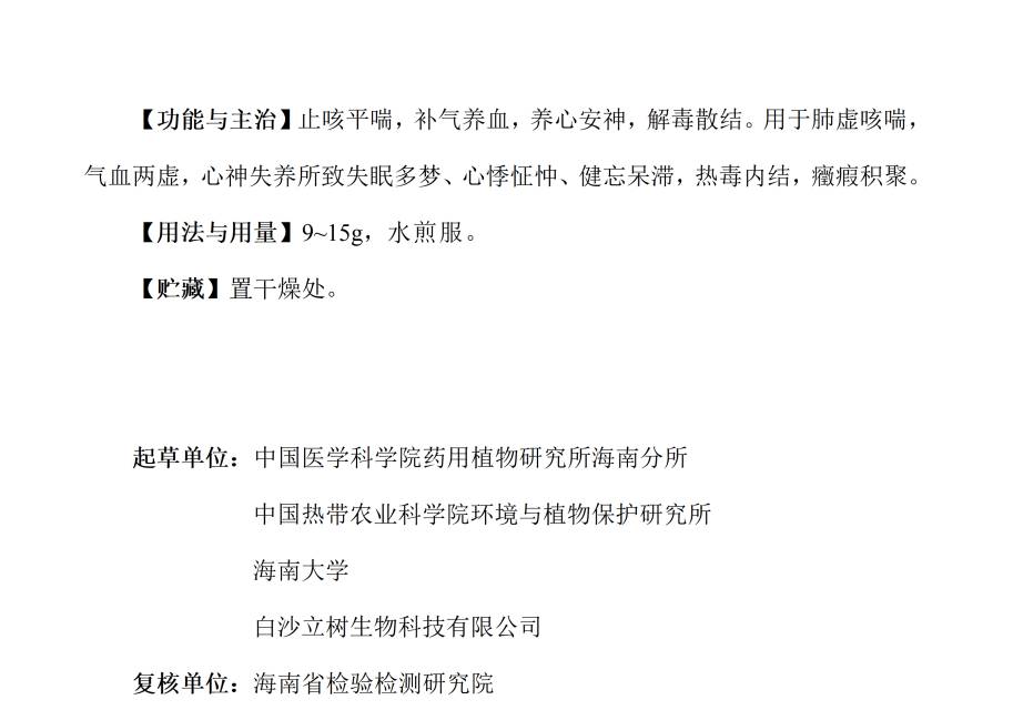
【性味與歸經】甘、溫。 歸心、肺、肝經。
【功能與主治】止咳平喘,補氣養血,養心安神,解毒散結。 用於肺虛咳喘,氣血兩虛,心神失養所致失眠多夢、心悸怔忡、健忘呆滯,熱毒內結,症瘕積聚。
【用法與用量】9 – 15g,水煎服。
【貯藏】置乾燥處。
起草組織:中國醫學科學院藥用植物研究所海南分所
中國熱帶農業科學院環境與植物保護研究所
海南大學
白沙立樹生物科技有限公司
覆核組織:海南省檢驗檢測研究院
虎乳靈芝的功效
虎乳靈芝,學名Lignosus rhinocerotis,並非尋常靈芝,而是一種生長於熱帶、亞熱帶地區的珍稀藥用真菌,在東南亞及我國華南地區,它擁有400多年的民間應用歷史,並被馬來西亞譽為“國寶”。
此次海南省中藥材標準的審定通過,為“海島瑰寶”虎乳靈芝作為法定中藥材的產地加工、品質檢驗、市場流通及臨床使用提供了科學、權威的科技依據。

虎乳靈芝的藥用價值歷經四百年驗證,其覈心功效源於多糖、萜類、活性蛋白等多種生理活性成分。
虎乳靈芝的功效與主治
止咳平喘,補氣養血,養心安神,解毒散結。 用於肺虛咳喘,氣血兩虛,心神失養所致失眠多夢、心悸怔忡、健忘呆滯,熱毒內結,症瘕積聚。
現代研究證實,虎乳靈芝的功效具備顯著的免疫調節作用,能刺激免疫細胞增殖與細胞因數分泌,增强機體防禦能力; 同時兼具抗炎抗氧化特性,可清除自由基、減輕炎症反應,還對腫瘤細胞生長有一定抑制作用。 在呼吸系統養護方面,虎乳靈芝对舒緩呼吸道炎症、改善肺功能的功效尤為突出,馬來西亞前總理馬哈蒂爾曾提及它治癒自身久咳的經歷。
從適應症來看,虎乳靈芝可廣泛用於呼吸系統疾病,如哮喘、慢性咳嗽、支氣管炎等,能有效緩解咳嗽、氣喘等症狀; 同時適用於免疫力低下、高血壓高血脂等人群,以及長期用嗓、吸烟等需養護肺部的群體。
此次獲批標誌著虎乳靈芝的應用從傳統經驗走向標準化規範,未來有望在臨床治療與健康養護領域發揮更大價值。